Jacob Petersen/Projects

Project directory

This is a list of projects I have worked on. This includes professional work, personal projects, and student projects at the University of Manitoba. Click on a project to learn more about it.

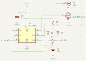
Custom Wireless Voltage to MIDI Converter for Live Entertainment


UMSATS TSAT-7 Payload Module


PWM 4-Channel Telescope Dew Heater Controller


UMSATS TSAT-6 Payload Module


Light-up Glasses for Halloween Costume